ДОПОМОЖІТЬ БУДЬ ЛАСКА!!!! ЗА ВИКОНАНЕ ЗАВДАННЯ ДАЮ 35 БАЛІВ
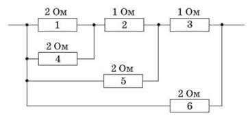
Резистори з’єднанні за схемою, наведеною на рисунку. Визначте загальний
опір кола
Приложения:

Ответа на этот вопрос пока нет. Попробуйте найти его через форму поиска.
Вас заинтересует
2 года назад
2 года назад
3 года назад
3 года назад