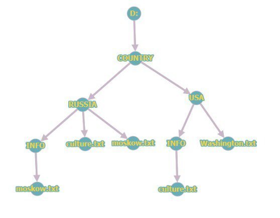
даны полные имена файлов , хранящихся на диске D:.                                                          D:COUNTRYUSAINFOculture.txt                                                                                                  D:COUNTRYUSAWashington.txt                                                                                                  D:COUNTRYRUSSIAMOSCOW.txt                                                                                                D:COUNTRYRUSSIAINFOMOSCOW.txt                                                                                    D:COUNTRYRUSSIAculture.txt

Ответы

Ответ дал: Aillianna
0
Ответ в приложении
Ответ в приложении
Ответ в приложении


Приложения:
Вас заинтересует