Ответы
Ответ дал:
0
Ответ:
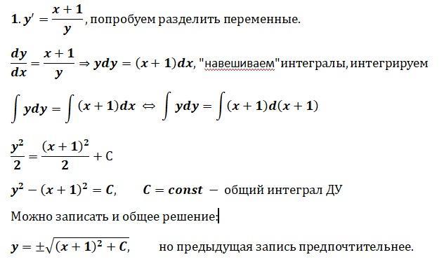
Пошаговое объяснение: решение в файле
Приложения:


Вас заинтересует
2 года назад
2 года назад
3 года назад
8 лет назад
9 лет назад