• Предмет: Математика
  • Автор: Veronika7571
  • Вопрос задан 8 лет назад

Пожалуйста, помогите)
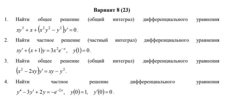
всё, кроме 2

Приложения:

Ответа на этот вопрос пока нет. Попробуйте найти его через форму поиска.

Вас заинтересует