• Предмет: Физика
  • Автор: 22not
  • Вопрос задан 8 лет назад

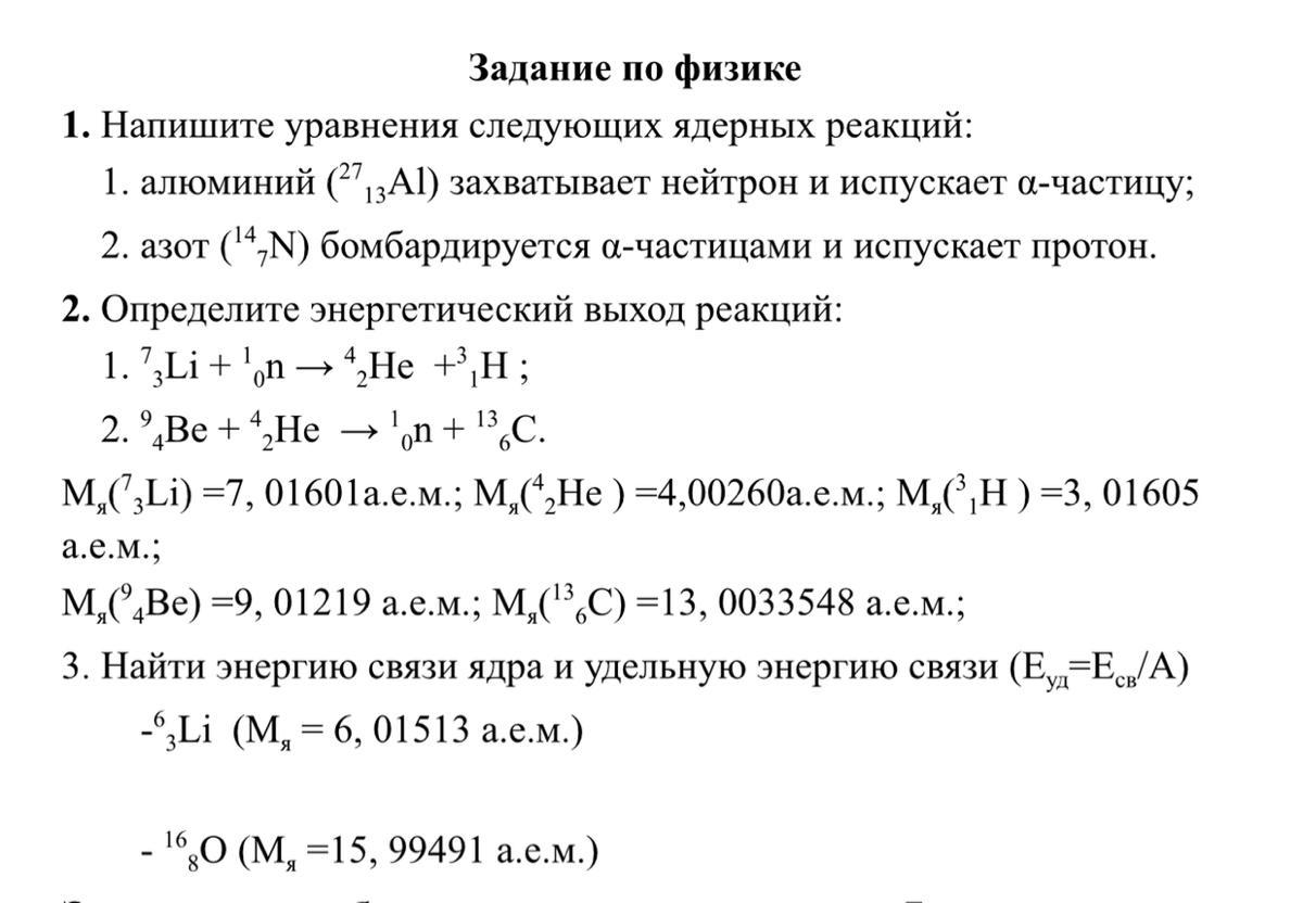
Помогите пожалуйста!!!даю 35 баллов!!

Приложения:

Ответа на этот вопрос пока нет. Попробуйте найти его через форму поиска.

Вас заинтересует