• Предмет: Физика
  • Автор: YoursDevil
  • Вопрос задан 8 лет назад

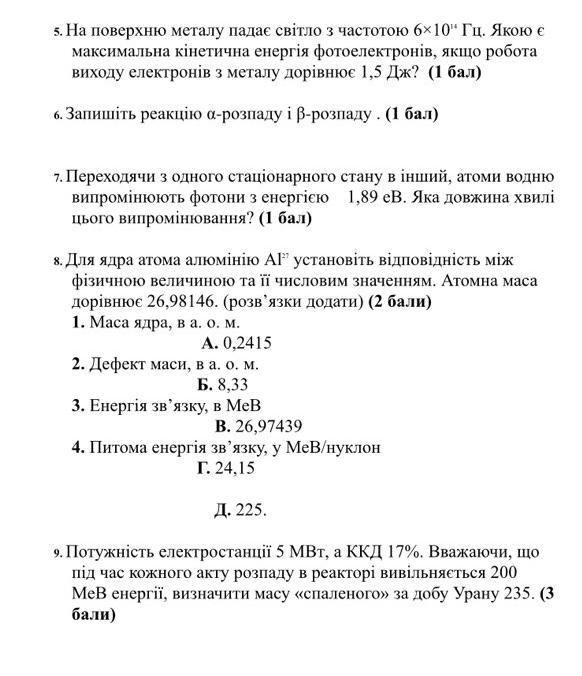
Ядерная физика 11 класс (5-9) задание

Приложения:

Ответа на этот вопрос пока нет. Попробуйте найти его через форму поиска.

Вас заинтересует