• Предмет: Геометрия
  • Автор: andre8469
  • Вопрос задан 8 лет назад

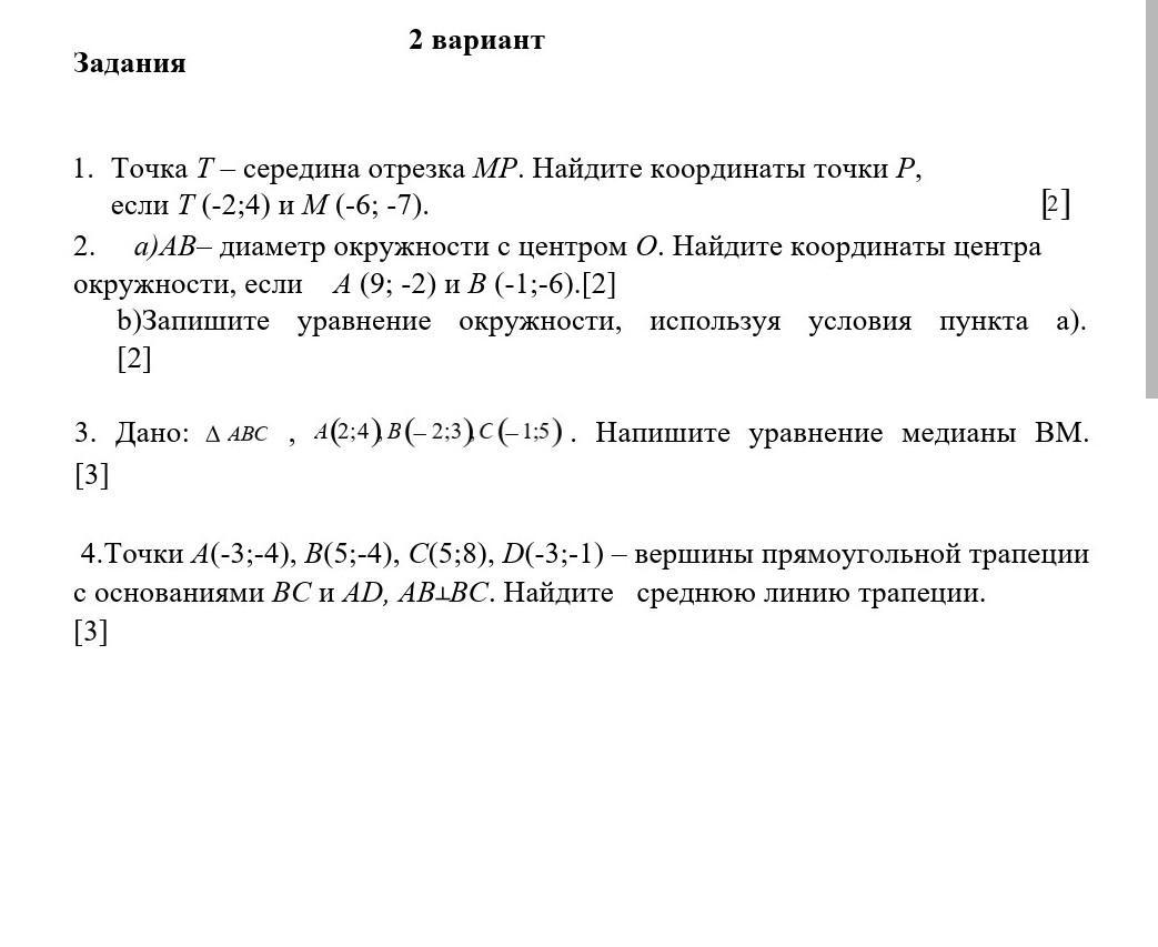
помогите пожалуйста сор по геометрии 50 баллов плиз​

Приложения:

Ответы

Ответ дал: anime201919
0

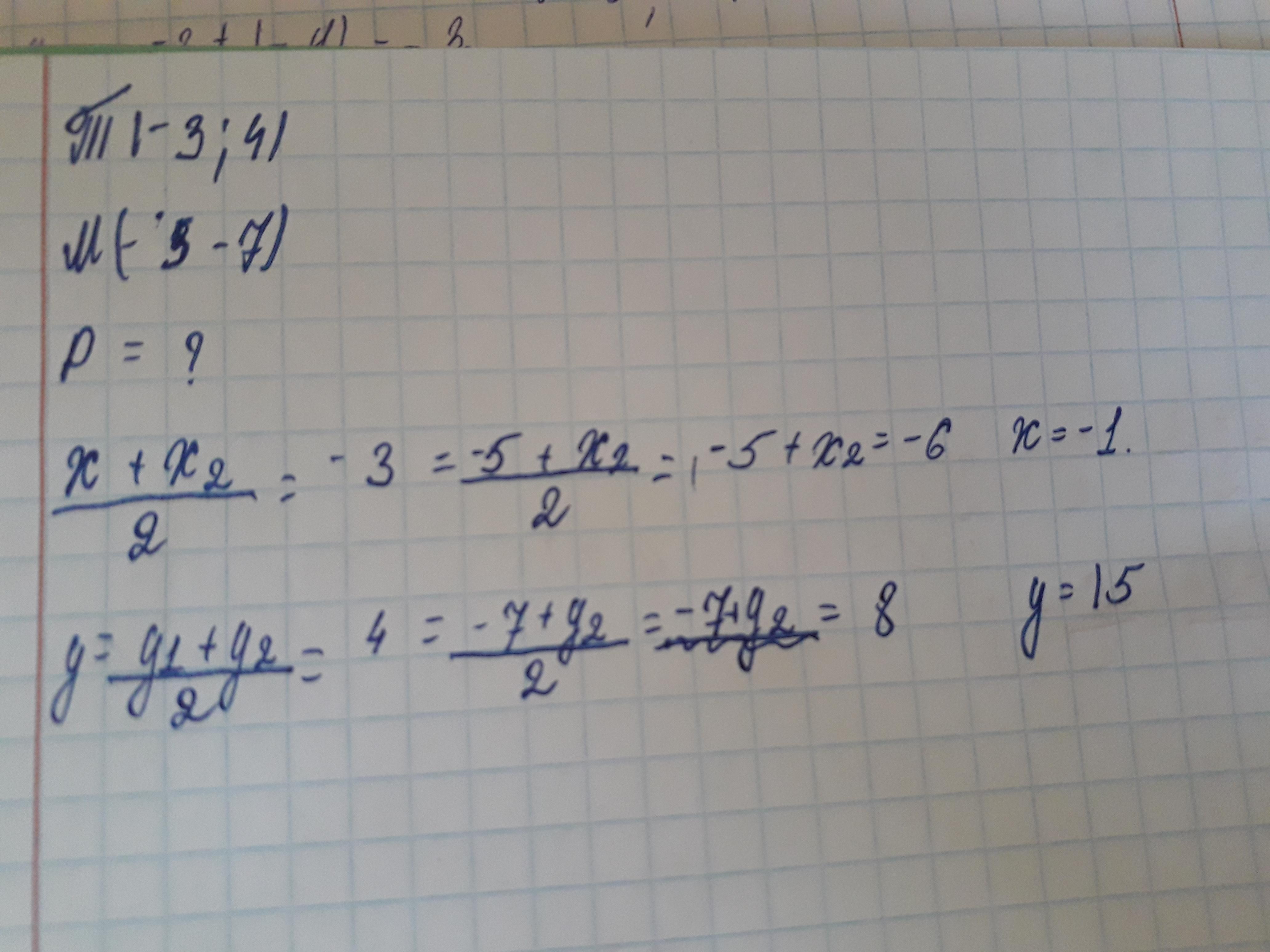
Ответ:

Ответ:Р= ( -1; 15)

Объяснение:

2 задание

Центр окружности

х=(7-1)/2=3

у=(-2-4)/2=-3

О(3;-3)

Длина ОА равна радиусу и равна √((7-3)²+(-2+3)²)=√17

Уравнение окружности (х-3)²+(у+3)²=17

3 задание

на картинке

4 задание

на картинке

Приложения:
Вас заинтересует