• Предмет: Алгебра
  • Автор: Androy
  • Вопрос задан 11 лет назад

(х-1)(х-2)=0 Представить левую часть уравнения в виде произведения и решить уравнение )) плиз)

Ответы

Ответ дал: triolana
0

файл

----------------------------------

Приложения:
Ответ дал: Svet1ana
0

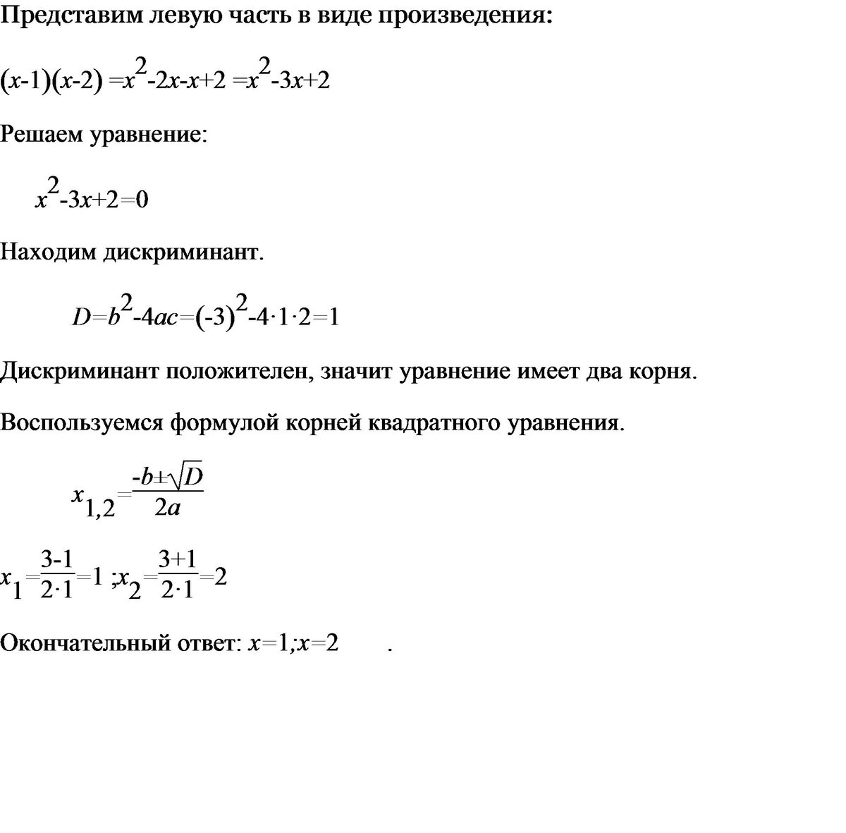
Представим левую часть уравнения в виде произведения:

 

(x-1)(x-2)=x^{2}-2x-x+2=x^{2}+(-2x-x)+2=x^{2}-3x+2=0

 

Квадратное уравнение имеет вид: ax^{2}+bx+c=0

 

Стандартный метод нахождения корней уравнения происходит в два этапа. Сначала вычисляется дискриминант уравнения по формуле:

 

D=b^{2}-4ac=(-3)^{2}-4cdot1cdot2=9-8=1

 

Дискриминант положительный


sqrt{D}=1


Уравнение имеет два различных корня:


x_{1}=frac{-b+sqrt{D}}{2a}=frac{3+1}{2cdot1}=frac{4}{2}=2


x_{2}=frac{-b-sqrt{D}}{2a}=frac{3-1}{2cdot1}=frac{2}{2}=1


Ответ: x_{1}=2x_{2}=1

Приложения:
Вас заинтересует