• Предмет: Химия
  • Автор: bugaychuky
  • Вопрос задан 8 лет назад

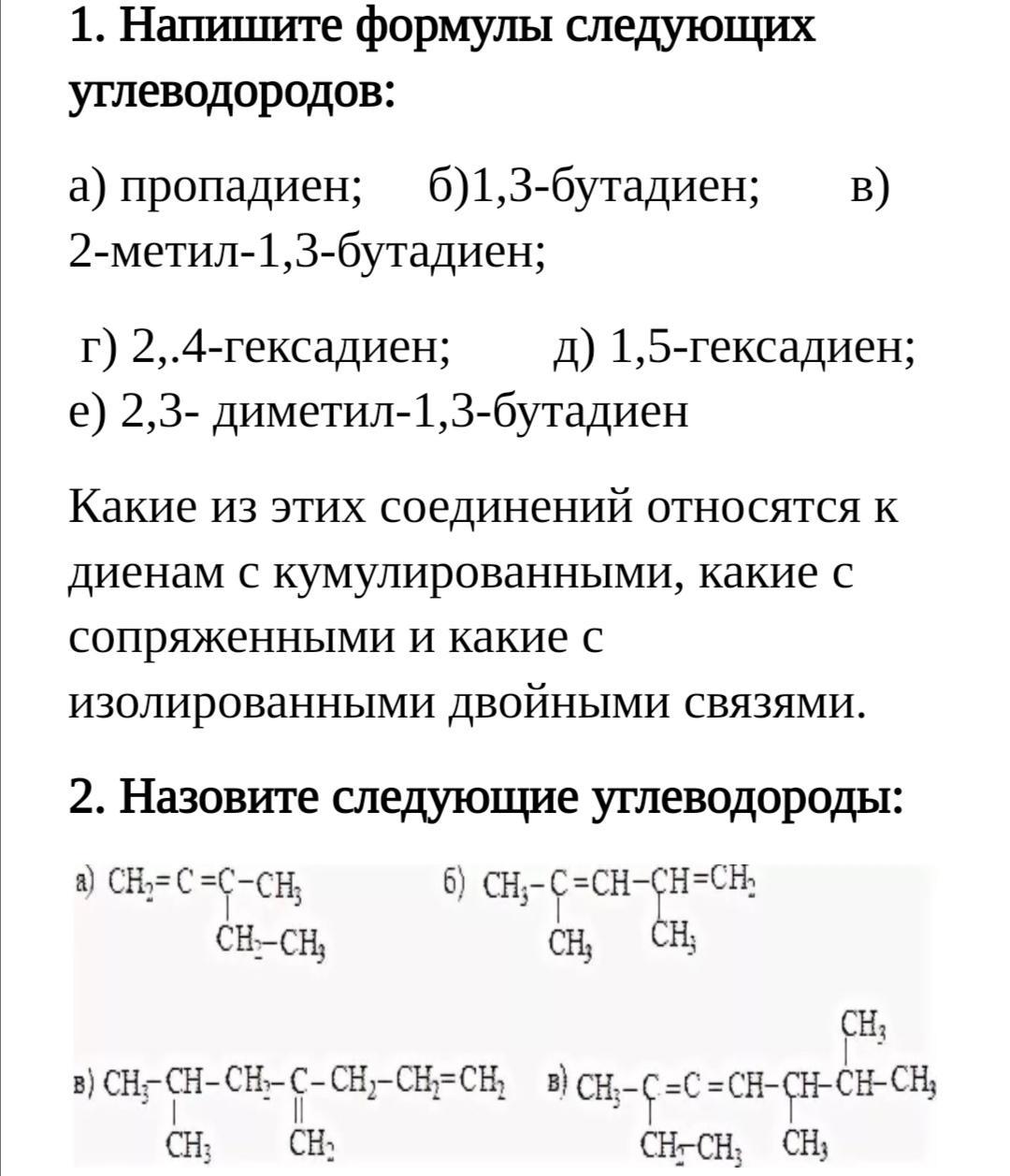
Задания по химии на тему: "Алкадиены"

Приложения:

Ответа на этот вопрос пока нет. Попробуйте найти его через форму поиска.

Вас заинтересует