• Предмет: Алгебра
  • Автор: Фламинго
  • Вопрос задан 11 лет назад

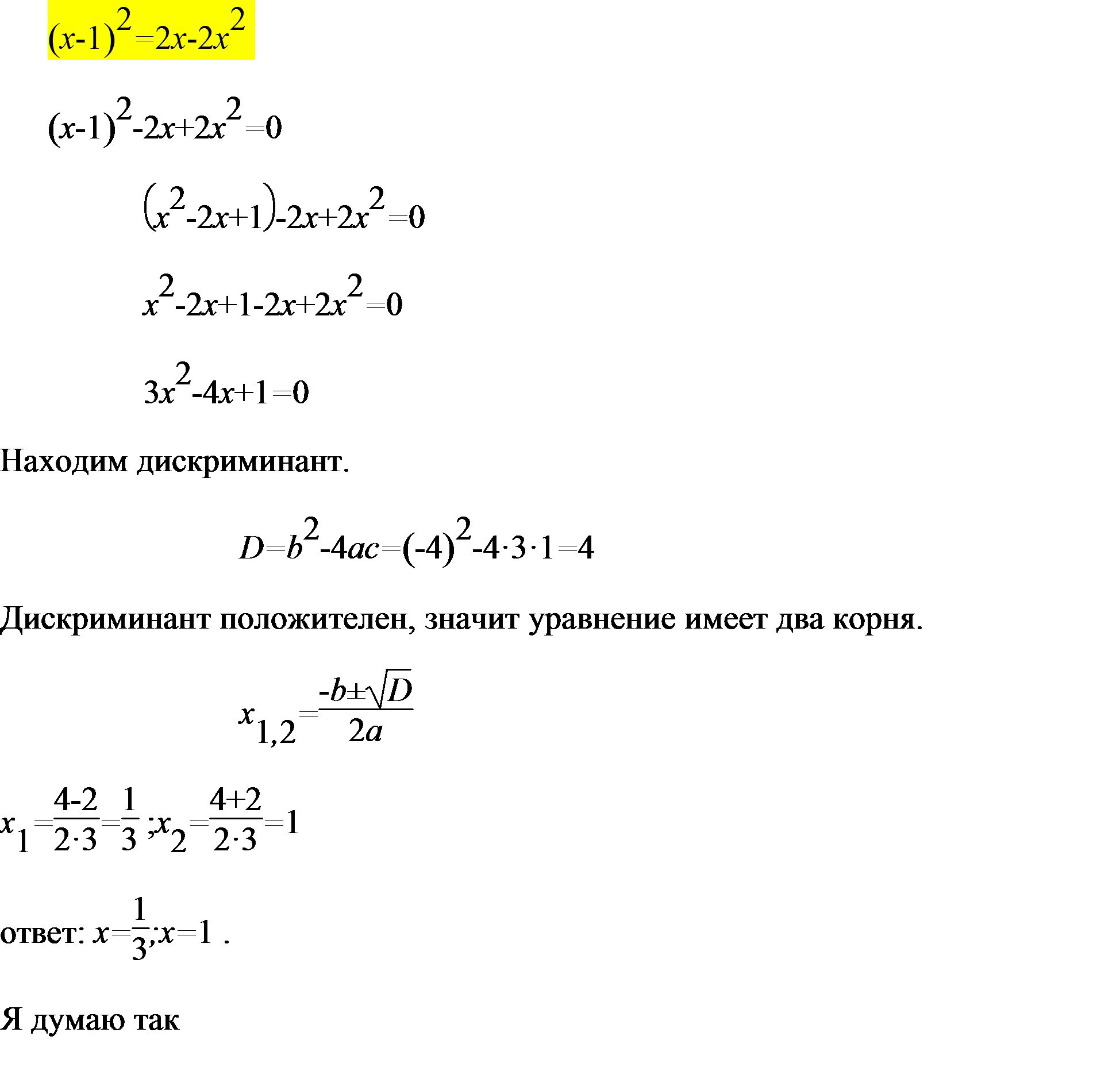
при каких значениях х равны значения многочленов: (х-1)² и 2х-2х²

Ответы

Ответ дал: triolana
0

файл

-------------------------------

Приложения:
Вас заинтересует