• Предмет: Биология
  • Автор: Ангелина92003
  • Вопрос задан 8 лет назад

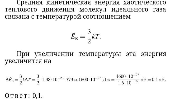
Температура порции идеального газа увеличилась на 773 К. На сколько возросла средняя энергия хаотического теплового движения одной молекулы, входящей в состав этой порции газа? Ответ выразите в электронвольтах и округлите до десятых долей.

Ответы

Ответ дал: kikijaja
0

Вроде так.у меня такое же было

Приложения:
Вас заинтересует