• Предмет: Алгебра
  • Автор: margo77709
  • Вопрос задан 2 года назад

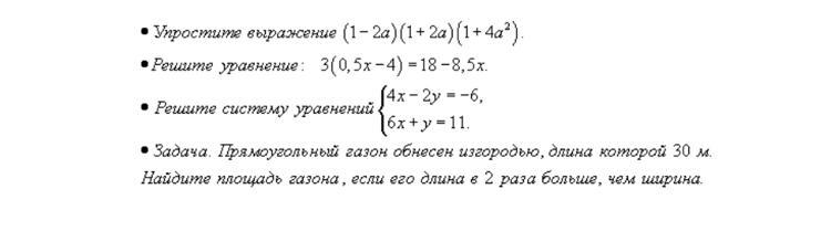
Помогите пожалуйста у решить по Алгебре примеры и задачу если можно расписать )

Приложения:

Ответы

Ответ дал: lizocchkasergeeva200
1

Ответ:

450м( метров в квадрате)

Итак, т.к. Нам сказано, что длина в 2 раза больше ширины. Следует что ширина = 30/2= 15м.

Итак, т.к. Нам сказано, что длина в 2 раза больше ширины. Следует что ширина = 30/2= 15м.Площадь прямоугольника ищется по формуле S= a*b

Итак, т.к. Нам сказано, что длина в 2 раза больше ширины. Следует что ширина = 30/2= 15м.Площадь прямоугольника ищется по формуле S= a*bS= 15* 30=450м( метров в квадрате)

Кхем, далее решу систему.

2х-у=-3

У=2х+3

Подставляем в нижнюю

6х+2х+3=11

8х=8

Х=1

Далее находим у:

4*1-2у=-6

4-2у=-6

2у=6+4

2у=10

У=5

Ответ: х=1, у=5

Вас заинтересует