• Предмет: Физика
  • Автор: dimakrivulaua321
  • Вопрос задан 2 года назад

Електрон влітає в однорідне магнітне поле зі швидкістю 16 000 км/с перпендикулярно до ліній індукції поля. Визначте модуль магнітної індукції поля, якщо електрон рухається в магнітному полі по колу, радіус якого 1 см.

Имею формулы к задаче! Запишите решение пожалуйста!!!

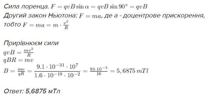
Приложения:

Ответы

Ответ дал: DedStar
5

Ответ:

Объяснение:

Дано:

| e | = 1,6·10⁻¹⁹ Кл - заряд электрона:

m = 9,11·10⁻³¹ - масса электрона

R = 1 см = 1·10⁻² м

v = 16 000 км/с = 16·10⁶ м/с

α = 90°

___________________

B - ?

1)

Центростремительная сила, действующая на электрон:

Fцс = m·v²/R                      (1)

2)

Сила Лоренца:

Fл = |e|·B·v·sin α      (2)

3)

Приравняем (2) и (1)

|e|·B·v·sin α = m·v²/R

|e|·B·sin α = m·v/R

B = m·v /(e·R·sin α)

B = 9,11·10⁻³¹·16·10⁶ / (1,6·10⁻¹⁹·1·10⁻²·1) ≈ 0,009 Тл  или   9 мТл

Вас заинтересует