• Предмет: Алгебра
  • Автор: Nermaha
  • Вопрос задан 2 года назад

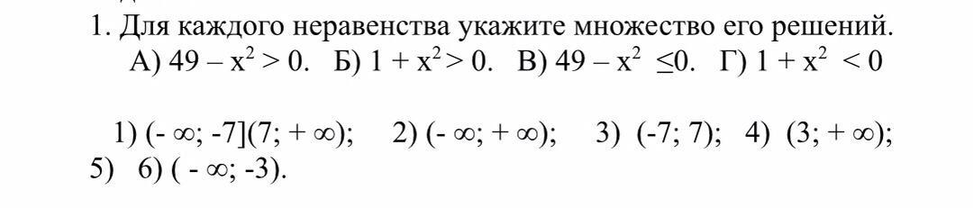
Для каждого неравенство укажите множество его решений

Приложения:

Ответы

Ответ дал: dushavip
1

А)3     Б)2     В) 1     Г)5(решений нет)

Вас заинтересует