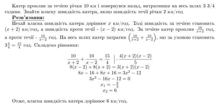
Катер проплив за течією річки 10 км і повернувся назад, витративши на весь шлях 3 3/4 години. Знайти власну швидкість катера, якщо швидкість течії річки 2 км/год
Ответы
Ответ дал:
6
Решение на картинке.
Приложения:
Вас заинтересует
2 года назад
2 года назад
2 года назад
2 года назад
3 года назад
3 года назад
9 лет назад