• Предмет: Математика
  • Автор: helpme3131
  • Вопрос задан 8 лет назад

Помогите решить, даю 35 баллов.

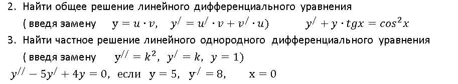
Найти частное решение линейного однородного дифференциального уравнения

Приложения:

Ответа на этот вопрос пока нет. Попробуйте найти его через форму поиска.

Вас заинтересует