• Предмет: Геометрия
  • Автор: angelavalase7
  • Вопрос задан 2 года назад

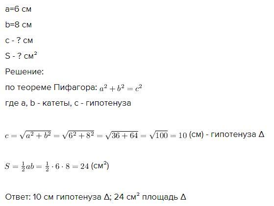
Катеты прямоугольного треугольника равны 6 и 8 см найдите гипотенузу и площадь прямоугольника . РЕБЯТА , ПОМОГИТЕ , ПОЖАЛУЙСТА!!❤️

Ответы

Ответ дал: Аноним
1

Ответ:

10 см гипотенуза Δ; 24 см² площадь Δ

Объяснение:

Приложения:
Вас заинтересует