• Предмет: Алгебра
  • Автор: waneri5749
  • Вопрос задан 3 года назад

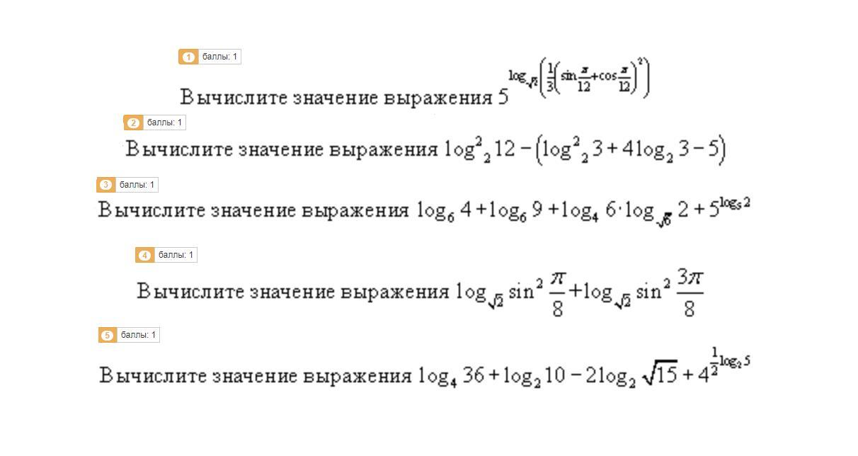
Помогите пожалуйста!Нужно срочно решить.10 класс

Приложения:

Ответы

Ответ дал: yasyadar3423
0

Ответ:

Объяснение:

33

88

98

60

Вас заинтересует