• Предмет: Геометрия
  • Автор: Lena132431
  • Вопрос задан 3 года назад

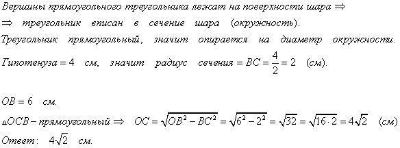
Вершины прямоугольного треугольника лежат на поверхности шара,радиуса 6 см.Найти расстояние от центра шара до плоскости треугольника, если его гипотенуза равна 4 см

Ответы

Ответ дал: Evklid325
39

Привет!Чертеж и ответ во вложении!

Приложения:

Lena132431: Спасибо! Я решила так же!
Evklid325: , молодец! Горжусь!
Evklid325: , молодец! Горжусь!
Evklid325: аж 2 раза написал))
Вас заинтересует