Ответы
Ответ дал:
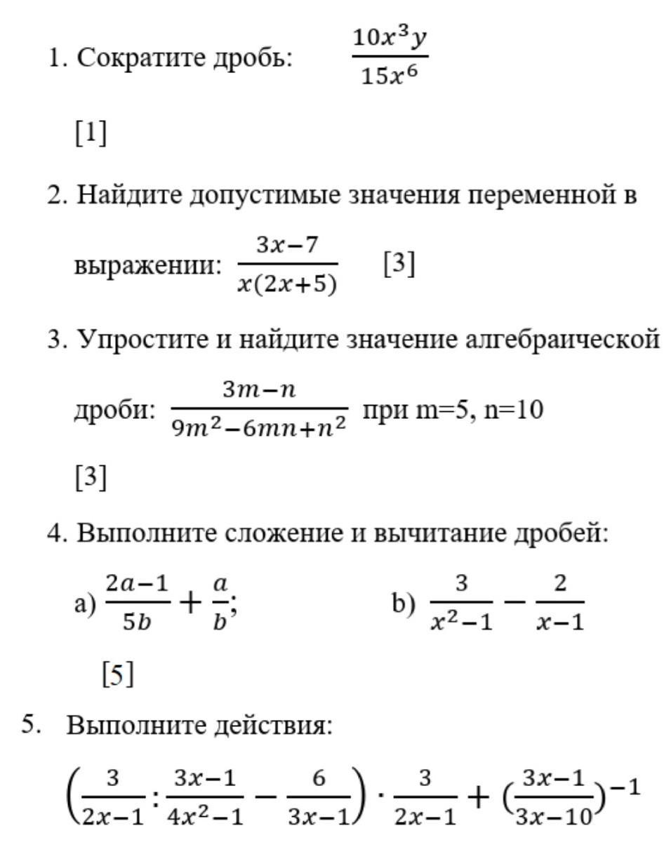
1
1.) 10у/15х^3
2у/3х^3
2.) 3х-7/х*(2х+5)
3х-7/х*2х+5х
3х-7/2х^2+5х
3.) 1/3*5-10
4.) а.) 2а-1+5а/5b
7a-1/5b
б.) 3-2(х+1)/(х-1)*(х+1)
3-2х-2/(х-1)*(х+1)
3-2х-2/х^2-1
1-2х/х^2-1
^ - степень
/ - дробь
* - умножение
2у/3х^3
2.) 3х-7/х*(2х+5)
3х-7/х*2х+5х
3х-7/2х^2+5х
3.) 1/3*5-10
4.) а.) 2а-1+5а/5b
7a-1/5b
б.) 3-2(х+1)/(х-1)*(х+1)
3-2х-2/(х-1)*(х+1)
3-2х-2/х^2-1
1-2х/х^2-1
^ - степень
/ - дробь
* - умножение
su20012019:
спасибо большое!
Вас заинтересует
2 года назад
2 года назад
2 года назад
8 лет назад
8 лет назад
9 лет назад