• Предмет: Алгебра
  • Автор: ahack443
  • Вопрос задан 3 года назад

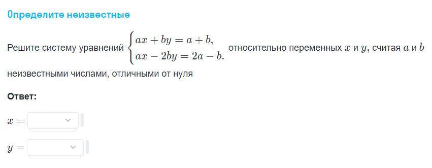
Помогите решить Уравнения плис (только ответ)

Приложения:

Ответы

Ответ дал: marta13012007
0

Ответ:

х=-2 ;

у=3

y-x=5 виділяємо у — у=5+х . отже тепер відомий у і користаючись цим ми підставляємо в інші рівняння і вирішуємо їх


ahack443: можешь решить остальные? плииииис
Вас заинтересует