SOS ! 50 баллов! ПОМОГИТЕ ПОЖАЛУЙСТА!! Только правильно, расписано, без фото матча, за неправильный ответ - бан!
Приложения:

Ответы
Ответ дал:
1
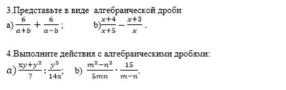
3. а) 6/a+b + 6/a-b = 6(a-b) + 6(a+b)/(a+b)(a-b) = 6(a+b)(a-b)/ (a+b)(a-b) = 6
б) x+4/x+5 - x+3/x = x²+4x-x²-5x+3x+15/x²+5x = 2x+15/x²+5x
4. а) xy+y²/7 : y²/14x = xy+y²/7 × 14x/y² = xy×2x
б) m²-n²/5mn × 15/m-n = m-n × 3/mn
*** / - знак дроби
anufevazzz200086:
спасибо, а это всё правильно? Мне очень нужно на 5,скажи пожалуйста..
Вас заинтересует
2 года назад
2 года назад
2 года назад
2 года назад
7 лет назад
9 лет назад
9 лет назад