• Предмет: Алгебра
  • Автор: sergo21krasavhik
  • Вопрос задан 3 года назад

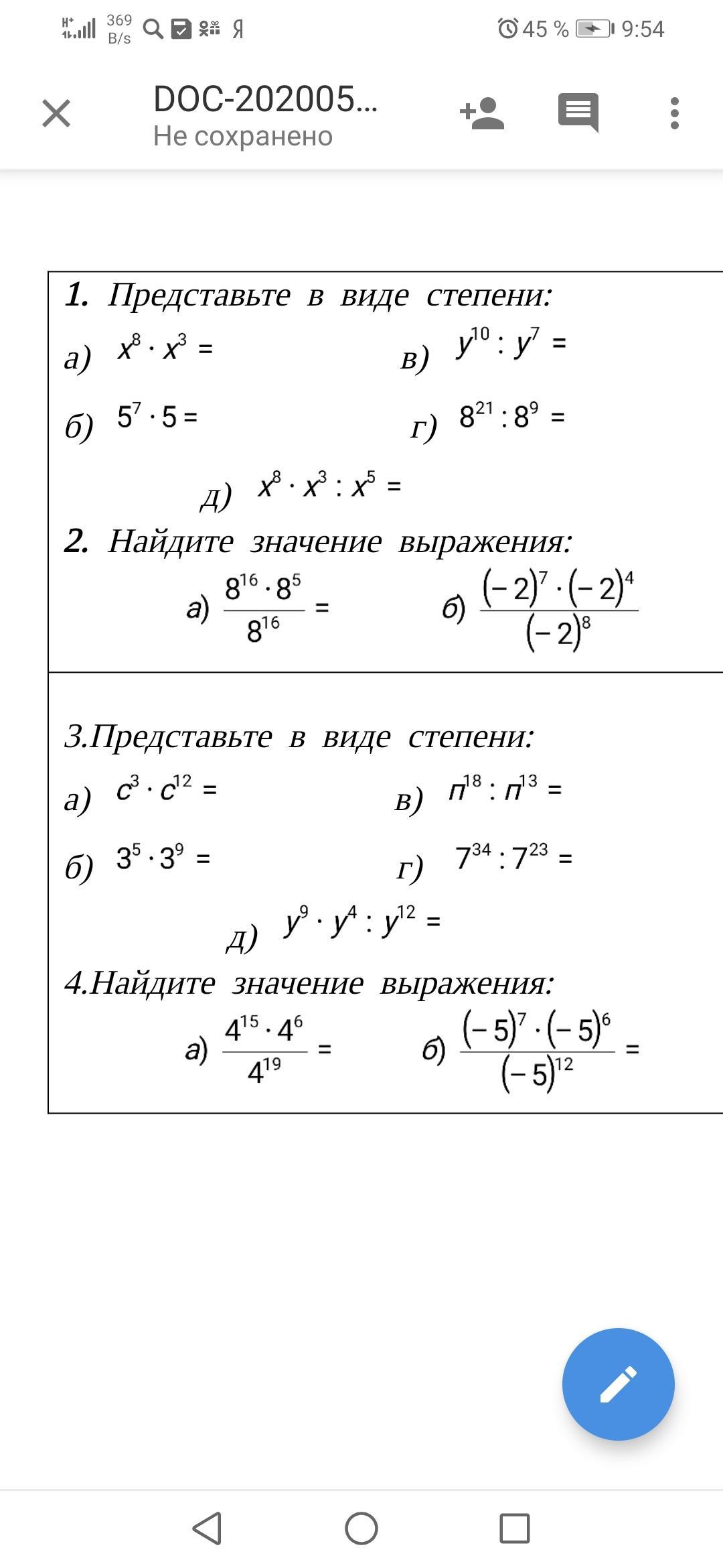
помогите сделать тест по Алгебре! Срочно нужно! Зарание спасибо!

Приложения:

Ответы

Ответ дал: vikasmir010
1

Объяснение:

1

а) x¹¹

б) 5⁸ (посчитай конкретно нужно)

в) у³

г) 8¹² (посчитать)

д) х⁶

2

а)8⁵ (посчитать)

б) -2³= -8

3

а) с¹⁵

б) 3¹⁴ (посчитать)

в) п⁵

г) 7¹¹ (посчитать)

д) у

4

а) 4²=16

б) -5

надеюсь, все правильно))))0)0


sergo21krasavhik: спасибо
Вас заинтересует