• Предмет: Математика
  • Автор: fowoe
  • Вопрос задан 3 года назад

Помогите пожалуйста с решением, очень срочно

Приложения:

Ответы

Ответ дал: Аноним
0

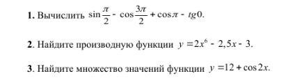
1. sinπ/2-cos3π/2+cosπ-tg0=1+0-1-0=0

2. y'=(2x⁶-2.5x-3)'=12x⁵-2.5

3.  -1≤cos2x≤1

12-1≤12+cos2x≤1+12

11≤12+cos2x≤13

Е(у)=[11;13]

Вас заинтересует