• Предмет: Математика
  • Автор: Arriina
  • Вопрос задан 3 года назад

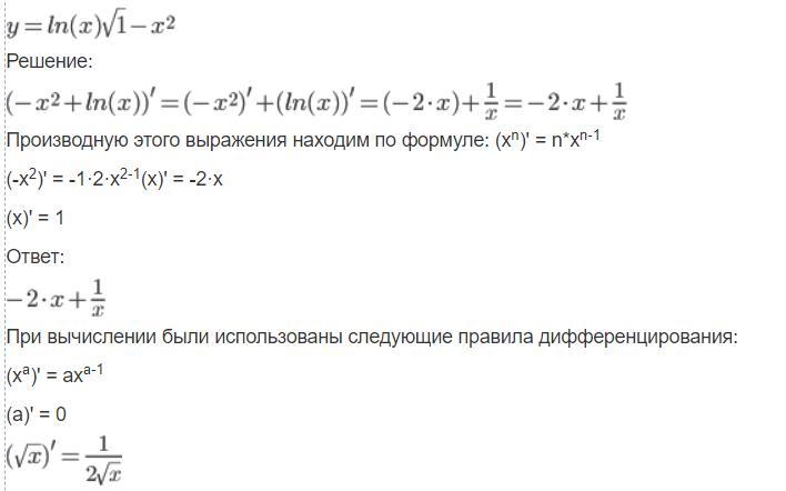
Найти производную функцию: y=ln√1-x^2

Ответы

Ответ дал: Alluska1985
0

Ответ:

Пошаговое объяснение:

Приложения:
Вас заинтересует