• Предмет: Математика
  • Автор: butenkobogdan198075
  • Вопрос задан 3 года назад

СРОЧНО ДАЮ 10 БАЛЛОВ​

Приложения:

Ответы

Ответ дал: rodionaptrashov
1

Ответ:

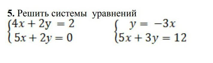
1.(x,y)(-2,5) 2.(x,y)(-3,9)

Пошаговое объяснение:


butenkobogdan198075: можешь пж пошагово зделать
rodionaptrashov: Подожди тогда немного
Вас заинтересует