Ответы
Ответ дал:
0
Ответ:
Объяснение:
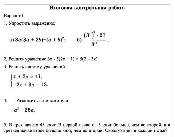
1. а) 3а(3а + 2b) - (a+b)2 = 9a2 + 6ab - a2 - 2ab - b2 = 8a2 + 4ab - b2
2. 6x - 5(2x + 1) = 5(2 - 3x)
6x - 10x - 5 = 10 - 15x
-4x + 15x = 10 + 5
11x = 15
x = 1 4/11
4. a3 - 25a = a(a2 - 25) = a (a - 5) (a + 5)
Ответ дал:
1
Ответ:
Это всё кроме 5
Объяснение:
Приложения:

Аноним:
Спасибо вам большое
Вас заинтересует
2 года назад
7 лет назад
7 лет назад
9 лет назад