• Предмет: Физика
  • Автор: alex6434
  • Вопрос задан 3 года назад

ПОМОГИТЕ ДАЮ 70 БАЛОВ!!!!!!!!!!!!!!

Приложения:

Ответы

Ответ дал: DedStar
0

Ответ:

Объяснение:

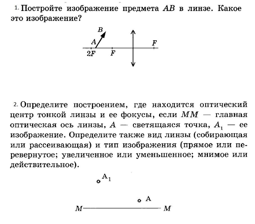
Задание 1

Изображение:

1) Действительное.

2) Увеличенное.

3) Перевернутое (см. рисунок 1)

Задание 2

Линза - собирающая.

Изображение:

1) Мнимое.

2) Увеличенное.

3) Прямое (см. рисунок 2)

Приложения:
Вас заинтересует