• Предмет: Физика
  • Автор: danillka45
  • Вопрос задан 3 года назад

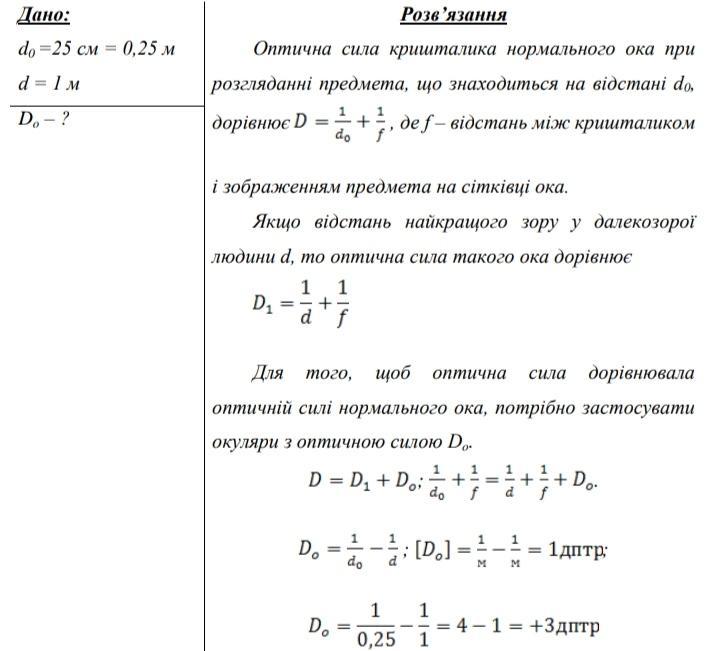
Визначити оптичну силу окулярів для далекозорої людини, щоб
вона бачила так само, як людина з нормальним зором. Відстань найкращого
зору для людини з нормальним зором – 25 см, а для далекозорої – 1м.

Ответы

Ответ дал: po4ta2018ua
3

Відповідь:

D = +3дптр

Пояснення:

Дивись на зображенні

Приложения:
Вас заинтересует