• Предмет: Информатика
  • Автор: annakurchenko872
  • Вопрос задан 3 года назад

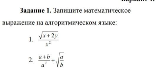
Запишите на языке Паскаль

Приложения:

Ответы

Ответ дал: huston81
1

Ответ:

1) sqrt(x+2*y)/sqr(x)

2)(a+b)/sqr(a)+sqrt(a/b)

Объяснение:

Вас заинтересует