• Предмет: Алгебра
  • Автор: Vladocik2017
  • Вопрос задан 3 года назад

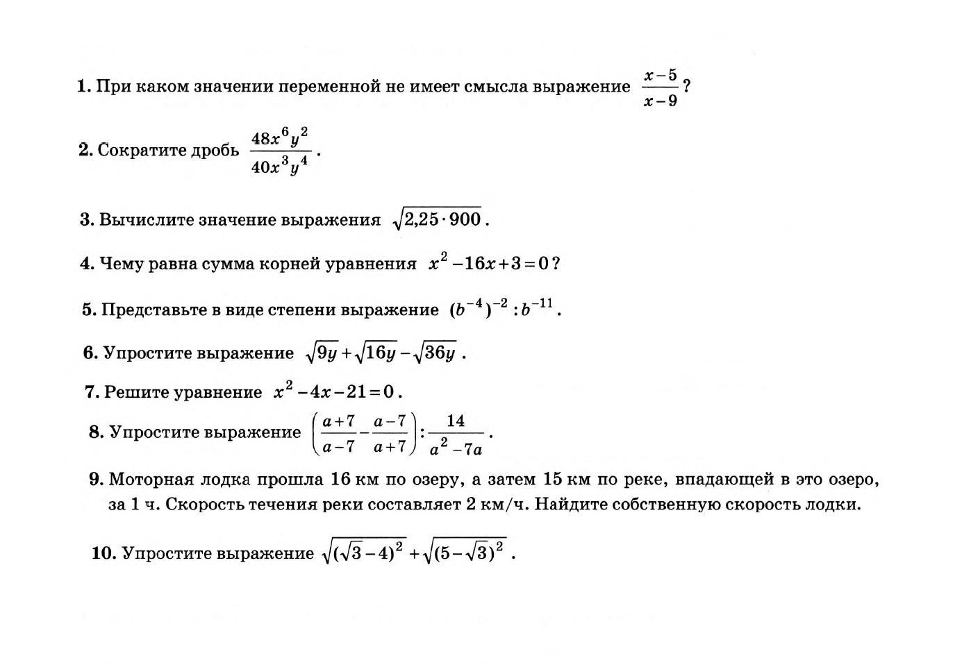
помогите сделать 1 номер и 10 номер пожалуйста!

Приложения:

Ответы

Ответ дал: ВинтЛили
0

Ответ:

1.x≠9

10.9-2√3

Объяснение:

1.(x-5)/(x-9)

x≠9

При x≠9 выражение не имеет смысл.

10.√((√3-4)²)+√((5-√3)²)=-(√3-4)+5-√3=4-√3+5-√3=9-2√3


Vladocik2017: спасибо
Vladocik2017: поможете решить номер 4
Вас заинтересует