• Предмет: Физика
  • Автор: itumanova1712
  • Вопрос задан 3 года назад

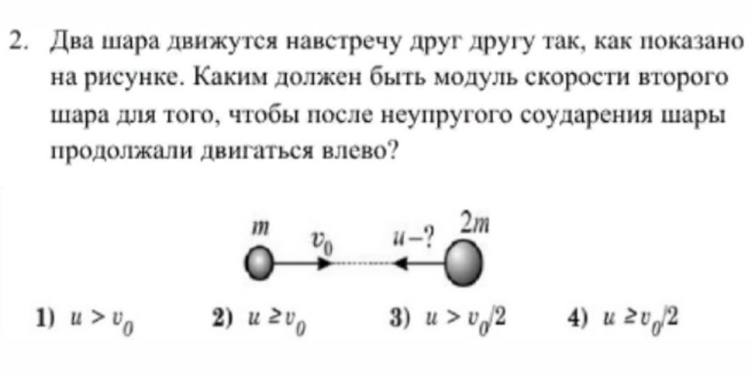
ПОМОГИТЕ ПОЖАЛУЙСТА СРОЧНО РЕШИТЬ ЗАДАЧУ ПО ФИЗИКЕ​

Приложения:

Ответы

Ответ дал: planpeace
1

Ответ:

3, т. к.

Объяснение:

Чтоб продолжали двигаться влево U>V0, но там различия в массах

Закон сохрания импульса в проекции на ось Ох

mV0 - 2mU= mU+2mU

V0=2U

U=V0/2


itumanova1712: спасибо большое
planpeace: сделал более подробно,чтоб не быть голословным
itumanova1712: спасибо, что бы я без вас делала, сегодня зачёт
Вас заинтересует