• Предмет: Геометрия
  • Автор: kristinagerasi
  • Вопрос задан 11 лет назад

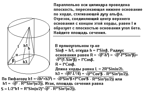
Параллельно оси цилиндра проведена плоскость, пересекающая нижнее основание по хорде, стягивающей дугу альфа. Отрезок, соединяющий центр верхнего основания с концом этой хорды, равен l и образует с плоскостью основания угол бета. Найдите площадь сечения.

Ответы

Ответ дал: Andr1806
0
Ответ в приложенном рисунке. Тригонометрию не гарантирую.
Приложения:
Вас заинтересует