• Предмет: Математика
  • Автор: NickPee1
  • Вопрос задан 3 года назад

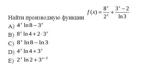
Помогите пожалуйста, люди добрые

Приложения:

Ответы

Ответ дал: vydraaa
1

Ответ:

1- В

2- С

Пошаговое объяснение:

Обьяснение в прикрепленном

Приложения:
Вас заинтересует