• Предмет: Информатика
  • Автор: Аноним
  • Вопрос задан 3 года назад

ИНФОРМАТИКА!!!!!!!!!!!!!!​

Приложения:

Ответы

Ответ дал: djasokdja12
2

Если я все верно понимаю, просто необходимо подставить необходимые значения, следуя по алгоритму.

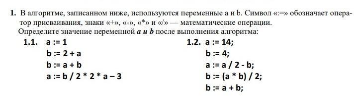
Итак, задание 1.1:

1) Изначально у "а" было значение, равное 1. Запомнили.

2) Следующее действие, выходит, следующее: b:=2+1 (значит, теперь "b" получило значение 3)

3) Далее по алгоритму появляется НОВОЕ b, которое получается из суммы "а" и предыдущего "b". То есть: новое b:=1+3 (значит, у нового "b" значение равно 4).

4) И последнее действие, находим НОВОЕ a. Значит, a:=4/2 * 2 * 1 - 3 (выполняем действия, получается a:=1).

Объясняю, почему я вместо b:=3 (как в пункте 2 мы получили). При выполнении алгоритма программа запоминает ПОСЛЕДНЕЕ полученное значение той или иной переменной. Последним значением у b стало 4 (пункт 3), значит, используем в формулу, описанную самой последней, вместо "b" 4, а не 3.

Решение:

a:=1

b:=2+1=3

b:=1+3=4

a:=4/2*2*1-3=1

Ответ: 1

Задание 1.2

По аналогии с предыдущим заданием выполняем следующие действия:

a:=14

b:=4

a:=14/2 - 4=3

b:=(3*4)/2=6

b:=3+6=9

Ответ: 9

______________________

Надеюсь, все понятно. Если что, жду вопросы в комментариях.

Вас заинтересует