• Предмет: Алгебра
  • Автор: artyompetrovsergeevi
  • Вопрос задан 3 года назад

помогите пожалуйста!!!! 12 баллов!!!!

Приложения:

Ответы

Ответ дал: Universalka
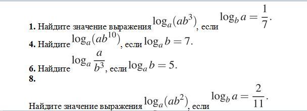
1

1)log_{a}(ab^{3})=log_{a}a+log_{a}b^{3}=1+3log_{a}b=1+\frac{3}{log_{b}a}=1+\frac{3}{\frac{1}{7}}=1+3*7=22\\\\4)log_{a}(ab^{10})=log_{a}a+log_{a}b^{10}=1+10log_{a}b=1+10*7=71

6)log_{a}\frac{a}{b^{3}}=log_{a}a-log_{a}b^{3}=1-3log_{a}b=1-3*5=-14\\\\8)log_{a}(ab^{2})=log_{a}a+log_{a}b^{2}=1+2log_{a}b=1+\frac{2}{log_{b}a}=1+\frac{2}{\frac{2}{11}}=1+\frac{2*11}{2}=1+11=12


artyompetrovsergeevi: https://znanija.com/task/37608566?answeringSource=feedPersonal%2FquestionPage%2F9 можешь и этими помочь , пожалуйста , прощу
Вас заинтересует