• Предмет: Математика
  • Автор: fkirill749
  • Вопрос задан 3 года назад

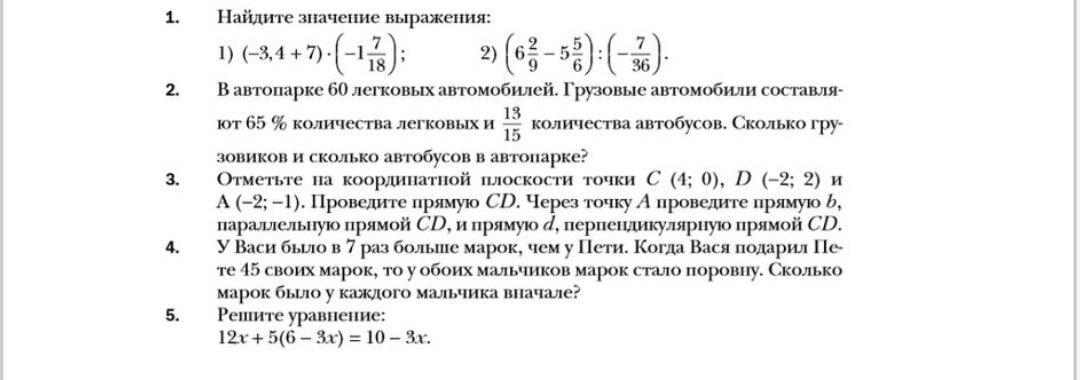
срочно надо решить дз

Приложения:

Ответы

Ответ дал: ildar50
3

Ответ:

х марок у Пети. Тогда у Васи 7х марок.

7х-45 стало у Васи.

х+45 стало у Пети.

По условию 7х-45=х+45; 6х=90; х=15 (марок было у Пети).

15*7=105 (марок было у Васи).

Ответ: 105 и 15 марок.

Как-то так... :))

Пошаговое объяснение:

Приложения:
Вас заинтересует