Ответы
Ответ дал:
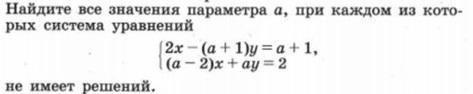
1
........................
Приложения:

azarudnev86:
Спасбо огромное!
Вас заинтересует
2 года назад
2 года назад
2 года назад
7 лет назад
7 лет назад
9 лет назад