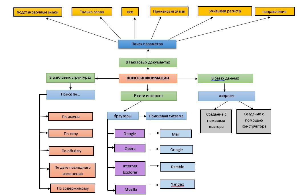
1. В каких средах можно осуществлять поиск информации?
2. По каким параметрам осуществляется поиск информации в текстовых документах?
3. По каким параметрам осуществляется поиск информации в памяти ПК?
4. С помощью чего создаются запросы в БД?
5. Какая программа необходима для поиска информации в сети Интернет? Приведите примеры.
Ответы
Ответ дал:
0
Ответ:
всё на схеме
Объяснение:
Приложения:

Вас заинтересует
2 года назад
2 года назад
2 года назад
2 года назад
7 лет назад