• Предмет: Алгебра
  • Автор: qwertyweb28
  • Вопрос задан 3 года назад

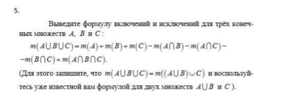
Выделите формулу включений и исключений для 3 конечных множеств А, В и С:

Приложения:

Ответы

Ответ дал: Аноним
12

Основная формула:

m(A∪B) = m(A) + m(B) - m(A∩B).

Используя её выведем искомую формулу:

m(A∪B∪C) = m((A∪B)∪C) = m(A∪B) + m(C) - m((A∪B)∩C) =

= m(A) + m(B) - m(A∩B) + m(C) - m( (A∩C)∪(B∩C)) =

= m(A) + m(B) + m(C) - m(A∩B) - ( m(A∩C) + m(B∩C) - m( (A∩C)∩(B∩C) ) =

= m(A) + m(B) + m(C) - m(A∩B) - m(A∩C) - m(B∩C) + m(A∩B∩C).

что и требовалось доказать.


qwertyweb28: Спасибо большое
Вас заинтересует