• Предмет: Математика
  • Автор: aimanmironova
  • Вопрос задан 3 года назад

все задания,плиз.Выручайте​

Приложения:

Ответы

Ответ дал: sangers1959
1

Пошаговое объяснение:

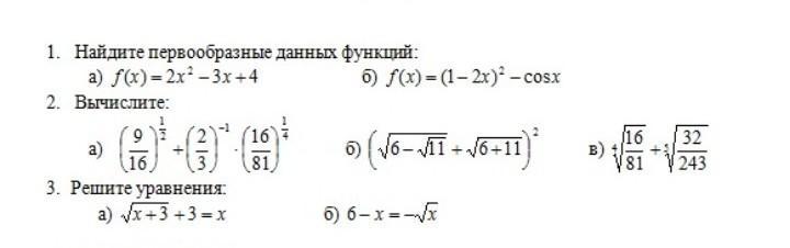
1.

a)f(x)=2x^2-3x+4\\F(x)=\int\limits {(2x^2-3x+4)} \, dx= \frac{2}{3} x^3-\frac{3}{2} x^2+4x+C.\\b)f(x)=(1-2x)^2-cosx\\F(x)=\int\limits {((1-2x)^2}-cosx) \, dx=\int\limits(1-4x+4x^2 -cosx) \, dx=\\  =x-2x^2+\frac{4}{3}x^3-sinx+C.

2.

a)(\frac{9}{16}) ^{\frac{1}{2}} +(\frac{2}{3})^{-1}*(\frac{16}{81})^{\frac{1}{2}}= \frac{3}{4}+\frac{3}{2}*\frac{4}{9}=\frac{3}{4}+\frac{2}{3}      =\frac{3*3+4*2}{4*3} =\frac{9+8}{12} =\frac{17}{12} =1\frac{5}{12}.\\ b)(\sqrt{6-\sqrt{11}  } +\sqrt{6+\sqrt{11} } )^2=\\=(\sqrt{6-\sqrt{11} } )^2+2*\sqrt{6+\sqrt{11} }*\sqrt{6+\sqrt{11} } + (\sqrt{6+\sqrt{11} })^2  =\\=6-\sqrt{11}+2*(\sqrt{6^2 -(\sqrt{11}} }  )^2+6+\sqrt{11}= 12+2*\sqrt{36-11} =12+2*\sqrt{25}=\\=12+2*5=12+10=22.\\

c)\sqrt[4]{\frac{16}{81} } +\sqrt[5]{\frac{32}{243} } =\sqrt[4]{(\frac{2}{3})^4 } +\sqrt[5]{(\frac{2}{3})^5 } =\frac{2}{3}+\frac{2}{3}=\frac{4}{3}=1\frac{1}{3}.

3.

а) √(x+3)+3=x

√(x+3)=x-3     ОДЗ: x+3≥0     x≥-3   x-3≥0     x≥3    ⇒    x∈[3;+∞).

(√(x+3))²=(x-3)²

x+3=x²-6x+9

x²-7x+6=0    D=25      √D=5

x₁=6    x₂=1 ∉ОДЗ.

Ответ: х=6.

б) 6-x=-√x |×(-1)

√x=x-6   ОДЗ: х≥0      x-6≥0     x≥6     ⇒   x∈[6;+∞)

(√x)²=(x-6)²

x=x²-12x+36

x²-13x+36=0     D=25     √D=5

x₁=9       x₂=4 ∉ОДЗ.

Ответ: x=9.

Вас заинтересует