Ответы
Ответ дал:
3
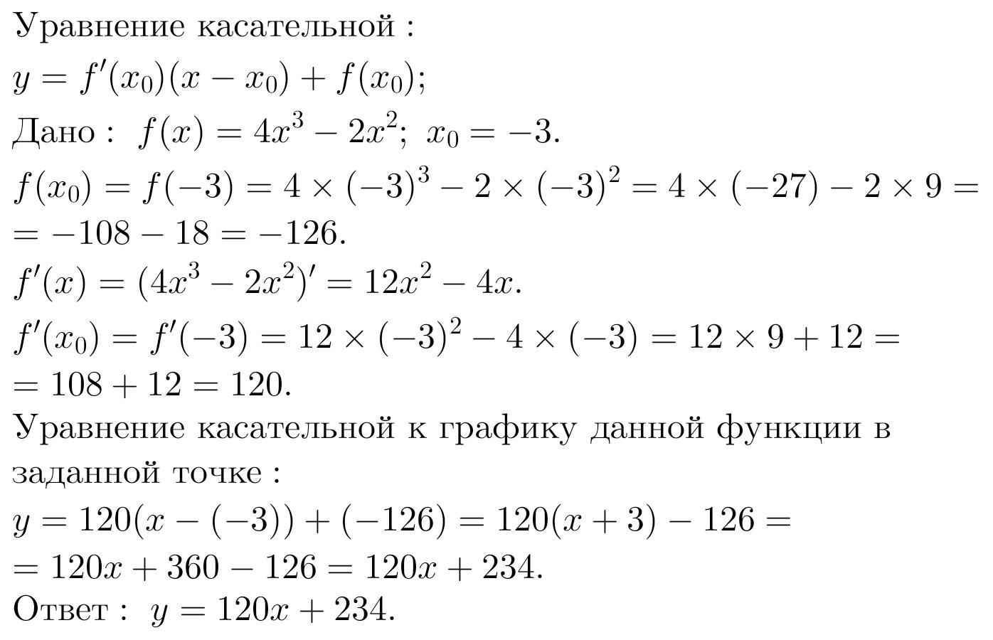
Ответ:
у=120х+234
Объяснение:
Производная 12х^2-4x
в точке x0=-3 12*9+12=120 - это наклон касательной
Касательная в этой токе должна принимать такое же значение
при этом y=4*(-27)-18=-108-18=-126
120*(-3)+с=-126, где с значение касательной на оси ординат.
с=360-126=234
Значит
Значит уравнение касательной у=120х+234
Kierra:
Проверьте свое решение, пожалуйста
Ответ дал:
6
~~~~~~~~~~~~~~~~~~~~
Приложения:

Вас заинтересует
2 года назад
2 года назад
2 года назад
2 года назад
7 лет назад
9 лет назад