• Предмет: Алгебра
  • Автор: nohacknocheat
  • Вопрос задан 3 года назад

Решите пожалуйста 2 задания по алгебре

Приложения:

Ответы

Ответ дал: Аноним
2

Ответ:=====

Объяснение:во вложении

Приложения:
Ответ дал: NNNLLL54
1

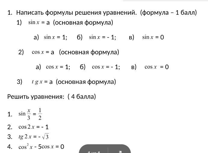
1)\ \ sinx=a\ \ ,\ \ \ x=(-1)^{n}\cdot arcsina+\pi n\; ,\ n\in Z\\\\sinx=1\ \ ,\ \ x=\frac{\pi}{2}+2\pi n\ ,\ n\in Z\\\\sinx=-1\ \ ,\ \ x=-\frac{\pi}{2}+2\pi n\ ,\ n\in Z\\\\sinx=0\ \ ,\ \ x=\pi n\ ,\ n\in Z\\\\\\2)\ \ cosx=a\ \ ,\ \ x=\pm arccosa+2\pi n\ ,\ n\in Z\\\\cosx=1\ \ ,\ \ x=2\pi n\ ,\ n\in Z\\\\cosx=-1\ \ ,\ \ x=\pi +2\pi n=\pi (1+2n)\ ,\ n\in Z\\\\cosx=0\ \ ,\ \ x=\frac{\pi}{2}+\pi n\ ,\ n\in Z\\\\\\3)\ \ tgx=a\ \ ,\ \ x=arctga+\pi n\ ,\ n\in Z

4)\ \ sin\dfrac{x}{3}=\dfrac{1}{2}\ \ ,\ \ \dfrac{x}{3}=(-1)^{n}\cdot \dfrac{\pi}{6}+\pi n\ \ ,\ \ x=(-1)^{n}\cdot \dfrac{\pi}{2}+3\pi n\ ,\ n\in Z\\\\\\5)\ \ cos2x=-1\ \ ,\ \ 2x=\pi +2\pi n\ \ ,\ \ x=\dfrac{\pi}{2}+\pi n\ ,\ n\in Z\\\\\\6)\ \ tg2x=-\sqrt3\ \ ,\ \ 2x=-\dfrac{\pi}{3}+\pi k\ ,\ \ x=-\dfrac{\pi}{6}+\dfrac{\pi k}{2}\ ,\ k\in Z

7)\ \ cos^2x-5cosx=0\ \ ,\ \ \ cosx\, (cosx-5)=0\ \ ,\\\\a)\ \ cosx=0\ \ ,\ \ x=\dfrac{\pi}{2}+2\pi k\ ,\ k\in Z\\\\b)\ \ cosx=5\ \ ,\  \ x\in \varnothing ,\ \ tak\ kak\ \ -1\leq cosx\leq 1\\\\Otvet:\ \ x=\dfrac{\pi}{2}+2\pi k\ ,\ k\in Z\ .


Аноним: ошибка во втором задании.
Вас заинтересует