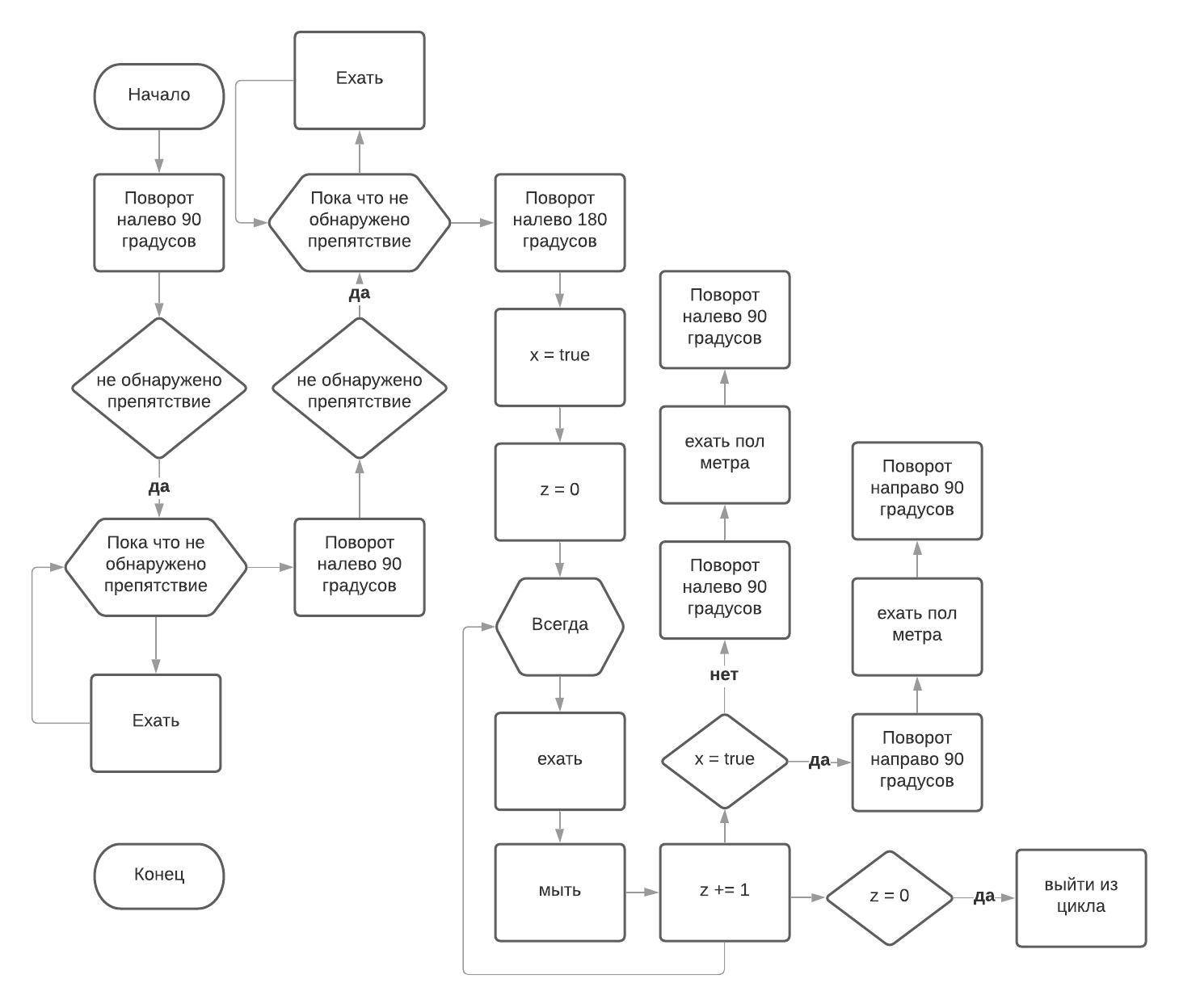
Есть робот уборщик. Может ехать вперед и поворачивать при обнаружении датчиком препятствия. нарисовать алгоритм уборки помещения (пустого). Нарисовать примерную траекторию движения. Усложнение написать на языке программирования (управление движением упрощенно например «вперед 1с.»)
Sovuhka11:
ответьте пожалуйста
Ответы
Ответ дал:
1
весь "код" в вложении
если что-то не понятно спрашивай
Приложения:
Вас заинтересует
2 года назад
8 лет назад
8 лет назад
9 лет назад