СРОЧНО помогите, ПОЖАЛУЙСТА!
1.Найти общее решение (общий интеграл) дифференциальных уравнений первого порядка.
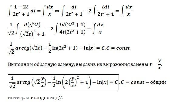
(x-2y)y'=(x+y)
2.Найти общее решение линейного неоднородного дифференциального уравнения 2-го порядка с постоянными коэффициентами.
y'' + 6y' + 13y = 2cos5x
serjiof:
вопрос жизни и смерти люди-человеки оценивают значительно дороже. Если Вы намерены отделаться копейками, не называйте свою проблему вопросом жизни и смерти.
Ответы
Ответ дал:
1
Ответ:
Пошаговое объяснение: решение в файлах
Приложения:





Вас заинтересует
2 года назад
2 года назад
2 года назад
2 года назад
7 лет назад
7 лет назад
9 лет назад