помогите срочно пожалуйста, математика
Приложения:

sangers1959:
Я решаю дальше. Ждите.
Ответы
Ответ дал:
1
Пошаговое объяснение:
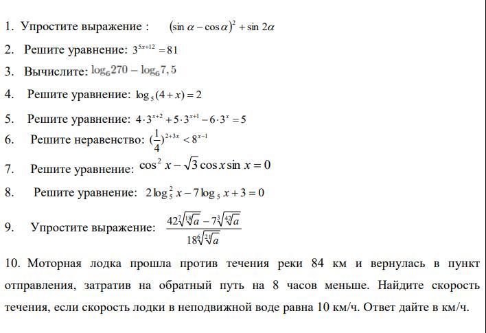
1.
(sinα-cosα)²+sin(2α)=sin²α-2*sinα*cosα+cos²α+2*sinα*cosα=sin²α+cos²α=1.
2.
Ответ: х=-1,6.
3.
4.
Ответ: x=21.
5.
Ответ: x=-2.
6.
Ответ: x∈(-1/9;+∞).
7.
Ответ: x₁=π/2+πn, x₂=π/6+πn.
8.
2*log₅²x-7*log₅x+3=0
log₅x=t
2t²-7t+3=0 D=25 √D=5
t₁=log₅x=3 x₁=5³=125
t₂=log₅x=0,5=1/2 x₂=5¹/²=√5.
Ответ: x₁=125 x₂=√5.
9.
10.
Пусть скорость течения реки - х. ⇒
x₁=-25 ∉ x₂=4.
Ответ: скорость течения реки 4 км/ч.
Вас заинтересует
2 года назад
2 года назад
2 года назад
2 года назад
7 лет назад
9 лет назад