• Предмет: Геометрия
  • Автор: Vitosiik
  • Вопрос задан 3 года назад

ПОМОГИТЕ РЕШИТЬ НЕСКОЛЬКО ЗАДАНИЙ С 10 КЛАССА ГЕОМЕТРИЯ ДАЮ 50БАЛЛОВ!!!!!!!!!!!!!!!!!!!!!!!!!!

Приложения:

Ответы

Ответ дал: trolltroll60
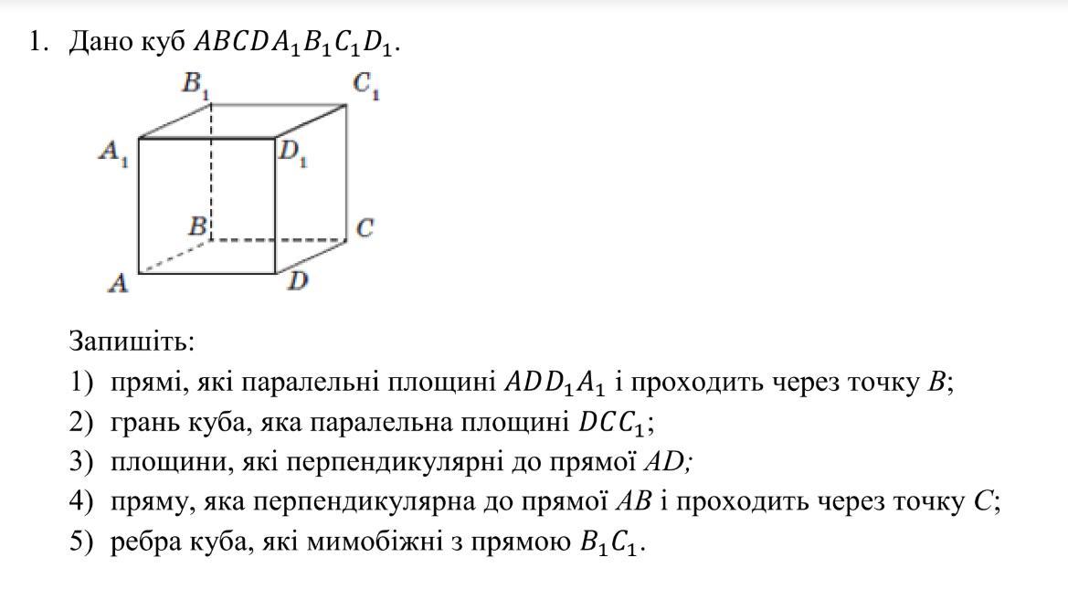
1

Ответ:

1) B1B, BC

2)AA1B1B

3)AA1D1D, DD1C1C

4)BC

5) AB, DC, D1D, A1A

Объяснение:

1) параллельность - это когда между, скажем, прямыми и плоскостями можно провести перпендикуляры, т.е. линии с прямыми углами (они будут равны 90 градусов). Раз у нас сказано, что нам нужны прямые параллельные плоскости AA1D1D - то нам подходят все прямые плоскости BB1C1C, но в силу уточнения о том, что наши прямые должны проходить через точку B круг поиска сужается. Таки прямых (подходящим по двум поставленным задачей условиям) две - B1B и BC.

2) Площадь, которая параллеельна DD1C1C - это та площадь, которая находится напротив DD1C1C. Т.е. AA1B1

4) BC-  проходит через точку  и она расположена от AB под углом 90 градусов (не знаю, как объяснить)

5) Скрещивающимися прямыми называются те, что не лежат в одной плоскости. Соответственно, наша задача перечислить все те прямые, что не лежат в одной плоскости с B1C1.

P.S. Мое решение может содержать ошибки и быть где-то неточным. Баллы мне не нужны :)

Вас заинтересует