ПОМОГИТЕ ВЫБРАТЬ ПРАВИЛЬНЫЙ ОТВЕТ! ДАЮ 35 БАЛЛОВ!
Приложения:

gatagi8424:
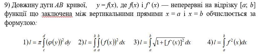
Длина дуги АВ кривой .... - непрерывны на отрезке ... функция, что заключена между вертикальными прямыми ... вычисляется по формуле.
Ответы
Ответ дал:
1
Ответ:
3
Объяснение:
Правильный ответ 3. Для участка дуги на интервалах dx и dy, ее длину можно выразить через теорему Пифагора dl^2=dx^2+df^2=(1+f'^2)*dx^2
Вас заинтересует
2 года назад
2 года назад
2 года назад
2 года назад
7 лет назад
9 лет назад