• Предмет: Математика
  • Автор: 666DeaDpooL666
  • Вопрос задан 3 года назад

Помогите решить задание

Приложения:

sangers1959: Могу решить №1 б) и №2.
666DeaDpooL666: довай

Ответы

Ответ дал: sangers1959
1

Пошаговое объяснение:

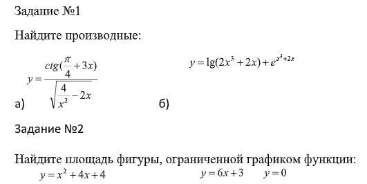
№1 б).

y=lg(2x^3+2x)+e^{x^2+2x}.\\y=(lg(2x^3+2x)+e^{x^2+2x})'=(lg(2x^3+2x))'+(e^{x^2+2x})'=\\=\frac{(2x^3+2x)'}{2x^3+2x} +e^{x^2+2x}*(x^2+2x)'=\frac{6x^2+2}{2*(x^3+x)} +e^{x^2+2x}*(2x+2)=\\=\frac{2*(3x^2+1)}{2*(x^3+x)} +2*e^{x^2+2x}*(x+1)=\frac{3x^2+1}{x^3+x} +2*e^{x^2+2x}*(x+1).\\

№2.

y=x^2+4x+4;y=6x+3;y=0\\\left\{\begin{array}{ccc}x^2+4x+4=0\\6x+3=0\\x^2+4x+4=6x+3\end{array}\right;\left\{\begin{array}{ccc}(x+2)^2=0\\6x=-3|:6\\x^2-2x+1=0\end{array}\right;\left\{\begin{array}{ccc}x+2=0\\x=-0,5\\(x-1)^2=0\end{array}\right;\\x=-2;x=-0,5;x=1.\\S=\int\limits^{-0,5}_{-2} {(x^2+4x+4-0)} \, dx +\int\limits^1_{-0,5} {(x^2+4x+4-6x-3)} \, dx =\\=\int\limits^{-0,5}_{-2} {(x^2+4x+4)} \, dx +\int\limits^1_{-0,5} {(x^2-2x+1)dx=

=\int\limits^{-0,5}_{-2} {(x-2)^2} \, dx } +\int\limits^1_{-0,5} {(x-1)^2} \, dx.\\

Пусть: x+2=u       dx=du ;   x-1=v     dx=dv.      ⇒

\int\limits^{-0,5}_{-2} {u^2} \, du+\int\limits^1_{-0,5} {v^2} \, dv=\frac{u^3}{3} |_{-2}^{-0,5}+\frac{v^3}{3}|_{-0,5} ^1=\frac{(x+2)^3}{3}|_{-2}^{-0,5} +\frac{(x-1)^3}{3} |_{-0,5}^1  =\\\frac{1,5^3}{3}-\frac{0^3}{3}  +(\frac{0^3}{3} -\frac{(-1,5)^3}{3})= \frac{1,5^3}{3}+\frac{1,5^3}{3}  =\frac{2*1,5^3}{3}=\frac{2*3,375}{3}=\frac{6,75}{3} =2,25.

Ответ: S=2,25 кв. ед.

       

Вас заинтересует