• Предмет: Математика
  • Автор: strannikpustoshiada
  • Вопрос задан 3 года назад

Нужны ответы срочно помогите пожалуйста.

Приложения:

Ответы

Ответ дал: Аноним
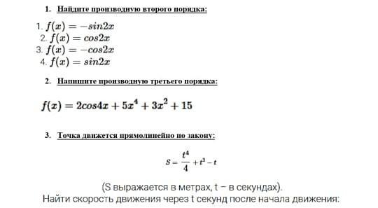
1

Пошаговое объяснение:

1. f"(x) = (-sin 2x)" = (-2cos 2x)' = 4sin 2x

f"(x) = (cos 2x)" = (-2sin 2x)' = -4cos 2x

f"(x) = (-cos 2x)" = (2sin 2x)' = 4cos 2x

f"(x) = (sin 2x)" = (2cos 2x)' = -4sin 2x

2. f'''(x) = (2cos 4x + 5x^4 + 3x^2 + 15)''' = (-8sin 4x + 20x^3 + 6x)" = (-32cos 4x + 60x^2 + 6)' = 128sin 4x + 120x

3. s = t^4/4 + t^3 - t

v = s' = ( t^4/4 + t^3 - t)' = t^3 + 3t^2 - 1


strannikpustoshiada: спасибо большое
Вас заинтересует